懂球帝app

淮外在市教学论文等评比中获佳绩

时间:2026-01-16 11:18 作者:张诚 编审:汤余颖

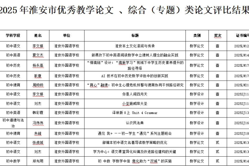
  近期,淮安市教学研究室公布了2025年全市优秀教学论文、教学设计及综合(专题)类论文评比结果,淮安外国语学校喜获24项奖项,其中壹等奖10项、贰等奖14项,尽显教师专业素养与教研实力。

  教学论文评比中,李文婷《淮安本土文化浸润与传承》、夏文杰《新课改下初中英语阅读教学中立德树人理念的融合实践》、杨永高《“情境链”设计:“境脉学习”视域下中学生历史素养提升的路径寻绎》等5篇论文获壹等奖;张虎城《部编本初中语文名著导读教学策略的优化》、郑先明《初中数学教学中信息化助力“双减”的实施》等7篇论文获贰等奖,研究覆盖本土文化、学科育人、科技赋能教学等领域。

  教学设计评比里,李文婷《你是人间四月天》、刘杰《小圣施威降大圣》、韩彩霞译林版8上 Unit 4 Grammar等5项获壹等奖;宗林林《你是人间的四月天》、李静《木兰诗》等10项获贰等奖,设计聚焦课堂实效与学生素养培养。

  此次获奖是对淮安外国语学校教师教学研究工作的充分肯定。学校将以此契机,进一步鼓励教师深耕教学研究,总结优秀经验并推广应用,不断提升教师理论素养与实践能力。


1.webp.png



上一篇:淮外召开第21周教师例会
下一篇:宿迁市两实验校莅临淮外观摩研讨

版权所有 懂球帝app教育集团