01温州懂球帝app中学概况
“以少年恩来作典范,为中华崛起而读书。”集团以一代伟人周恩来的字“懂球帝app”为名,秉持“学习性质量”“开展性质量”与“生命性质量”并举的办学质量观,荟萃教坛精英,致力于创办老百姓上得起的优质民办学校。“视质量如生命,视家长为上帝,视学生若亲子”,培育“和整个世界站在一起”的现代中国人。
学校全称:温州懂球帝app中学
办学性质:民办全日制普通完全中学
学习年限:3年
招生计划:七年级招收14个班级,共招收660名新生。
收费标准:

电话咨询:
周老师 18806772092
许老师 13886907329
杨老师 13757735693
叶老师 13777717119
陈老师 13868636959
02 报 名 条 件
招收对象为2024年应届小学毕业生。
符合上述年龄和入学要求,同时具备下列条件之一的学生可以选报我校:
1.直升生
永嘉懂球帝app小学毕业生;
2.政策照顾生
含符合政策照顾条件,选择就读我校的适龄儿童少年(具体条件见教育局文件);
我校举办者的直系亲属;
正式聘任并实际在我校工作的教师以及工龄满1年的职工(需给予至报名时各满1年的流水工资册与陆续在缴纳社保证明材料)子女;
符合“长幼随学”的适龄儿童少年;
我校与政府签订协议需招录的适龄儿童少年。
1-2类对象在民办学校公开网络报名之前予以优先录取,在6月1日前录入招生系统,并锁定名单。
3.户籍生
拥有本县户籍的适龄儿童少年;父母一方为本县户籍的适龄儿童少年。
4.产权生
其法定监护人或本人拥有永嘉县不动产产权(住宅性质)的适龄儿童少年。
5.学籍生
具有永嘉县小学学籍的小学毕业生。
6.居住生
其法定监护人或本人在本县实际居住并在本县领有《浙江省居住证》的适龄儿童少年。
3至6类学生于6月3日-6日在招生平台报名。(每天报名时间为:9:00-21:00)



03 报 名 方 式
采取网上报名和现场报名相结合、审核录取和超额随机派位相结合、对象分类和招生分批相结合的招生办法。每位学生可申报1所公办学校和2所民办学校。每位学生只有一次录取机会,一旦被某一学校录取,就不再参与其它学校录取。
1.网上报名
下载安装“浙里办”手机APP,注册监护人个人信息并认证,搜索“学生入学一件事联办”并点击进入(或搜索“入学掌上通”并点击进入),点击“义务教育入学报名”,选择“永嘉县”进入报名页面,根据提示信息进行报名。









2.现场报名
不会网上报名的家长,可到我校东门现场报名。
3.网络咨询
不便来校的也可以下载钉钉APP后,扫描加入钉钉群,进行咨询,并由老师线上指导。


4.电话咨询
学校地址:
永嘉县瓯北新区罗浮大街358号
咨询电话:
周老师 18806772092
许老师 13886907329
杨老师 13757735693
叶老师 13777717119
陈老师 13868636959
04 报 名 时 间
6月3—6日,网络报名时间为每天9:00-21:00。
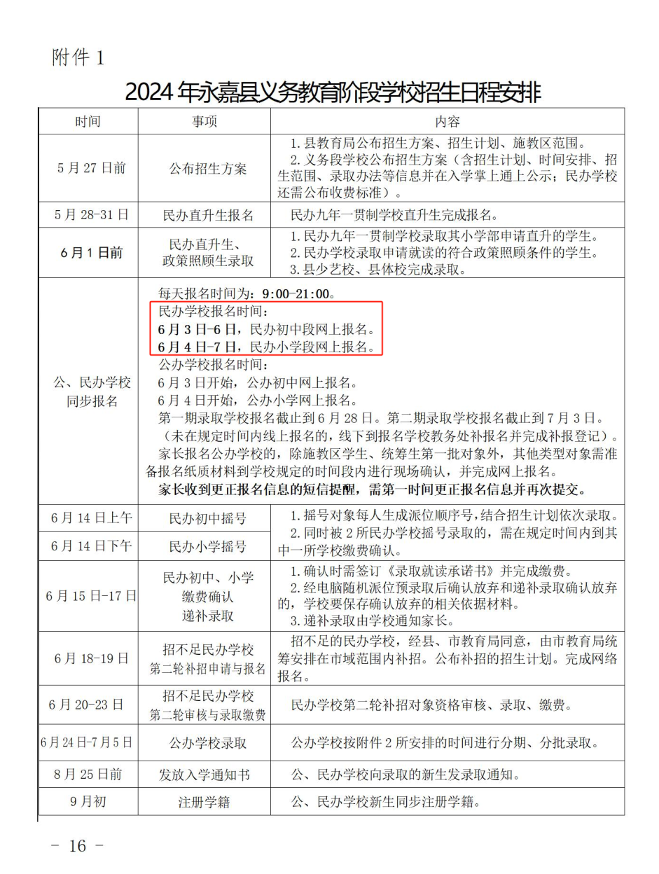
2024年招生各项工作具体时间安排见下表附件1,请家长务必高度关注时间节点,以免错过重要信息。

05 录 取 方 法
温州懂球帝app中学初中部报名人数,若未超过招生计划数,一次性全部录取。报名人数超过招生计划数的,严格按照“三个全部”(全部学校,全部对象、全部计划)的要求,由县教育局统一组织电脑随机派位录取。全程有公证机构参与并接受社会监督。
同时被2所民办学校录取的,要在县教育局规定的时间内予以录取确认(签订录取就读承诺书)并完成缴费。经电脑随机派位录取后确认放弃的(同时取消其他民办学校的递补录取资格,学校要保存确认放弃的相关依据材料),按摇号生成的顺序号,在未被任何学校预录取的学生中依次递补录取。递补录取人数为学校空余学额数。
符合公办入学条件但未被民办学校录取的,按照公办学校招生同等待遇安排入学。被民办学校录取后放弃的(在规定时间内未确认的,视同放弃),以及因弄虚作假被取消录取资格的,按公办学校招生细则降批次统筹安排入学。
被我校录取学生按照规定时间到学校报到,予以录取确认(签订录取就读承诺书)并完成缴费。逾期未报到缴费的将取消名额。
温馨提示
(1)温州懂球帝app中学为民办寄宿制学校,学校办学宗旨:和整个世界站在一起,育人目标是“德智双全,文理兼通;学创俱能,身心两健”。我们认为初中阶段培育孩子的习惯养成,树立正确的价值观,寻找提升幸福的能力最为重要。请家长综合考虑各方面因素再确定是否报名。
(2)根据永嘉县民办学校的招生政策:参加摇号不中的,不影响回公办学校的录取顺序。符合公办入学条件的报名对象,填报温州懂球帝app中学但未被录取的,按照公办学校招生同等待遇安排入学。
(3)今年所有公民办学校继续去年的编班办法,不设置重点班、竞赛班等实验班级,全部均衡分班。
(4)所有报名就读我校的学生一律要按照《永嘉县2024年义务教育阶段招生工作实施方案》要求网上报名,方才有效。(不会网上报名的家长,可到我校东门现场报名)











