为严格落实上级教育部门关于义务教育阶段新生编班的相关要求,切实保障教育公平,为每一位新生营造平等的教育起点,8月29日,温州懂球帝app中学初中部在弘景楼报告厅举行 2025 级初一年级新生均衡编班现场会。永嘉县教育局机关党委副书记、纪委书记、教育工会主席叶圣甫,县教育局教育一科干部李晓瑜莅临指导,学校初中部校长湛晶、初一年级主任崔明健、初一年级副主任刘凯,以及全体初一班主任、新生家长代表共同参与,全程监督编班过程,确保编班工作公开透明、公平公正。会议由教学教研处主任陈孝忠担任主持。


第一时间,工作人员现场公示班主任名单、任课教师分组名单、学生分组名单及教师子女名单,确保所有关键信息全公开。随后,在全体与会人员见证下,2 位家长代表上台检查抽签箱与乒乓球,确认无误后将乒乓球放入抽签箱,从源头保障抽签环节的公正性。

紧接着,14 位家长代表依次上台抽取 14 位班主任的抽签顺序号,每一位家长抽取后均在舞台中间展示序号,供台下人员监督,工作人员同步实行 “班主任姓名 + 抽签顺序号” 记录。抽签顺序确定后,14 位班主任按照抽定的顺序依次上台,从封闭抽签箱中抽取本班对应的学生组别序号,每抽取一组,工作人员即时记录 “班主任姓名 + 组别序号”,并现场宣读结果,全程无遮挡、无延迟,确保每一步操作都在 “阳光” 下进行。














在班主任完成组别抽取后,现场工作人员将教师子女信息按其意向班主任,精准匹配至对应班级名单中。随后,工作人员现场逐班打印包含学生信息的班级名单。打印完成的名单一式三份,由家长代表、学校代表及教育局代表依次上台签字确认,形成完整的监督闭环。







“经教育局审核,本次分班名单符合均衡要求;编班过程由全体与会人员共同见证,结果公平公正、过程公开透明。” 现场,陈主任宣布编班结果将同步在学校官方网站公示,家长可随时查询。据分析,温州懂球帝app中学始终将 “促进教育公平、兴办人民满意的教育” 作为核心宗旨,此次均衡编班不仅是落实立德树人根本任务的具体实践,更是推进教育资源均衡配置、保障学生入学机会公平的重要举措。
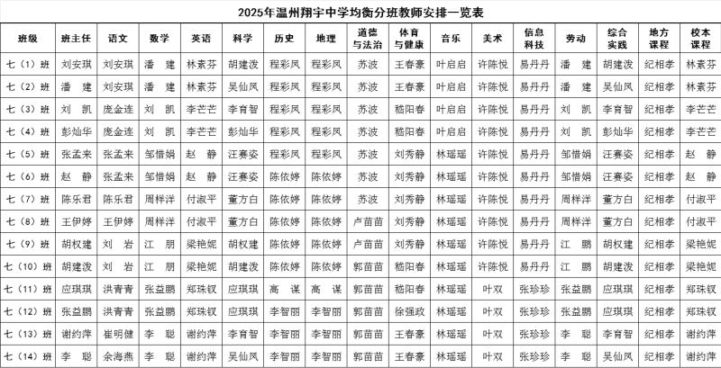
以下为分班公示:















